あさがおヘルパーセンター / あさがお訪問看護ステーション

訪問看護 サービス案内Service Information

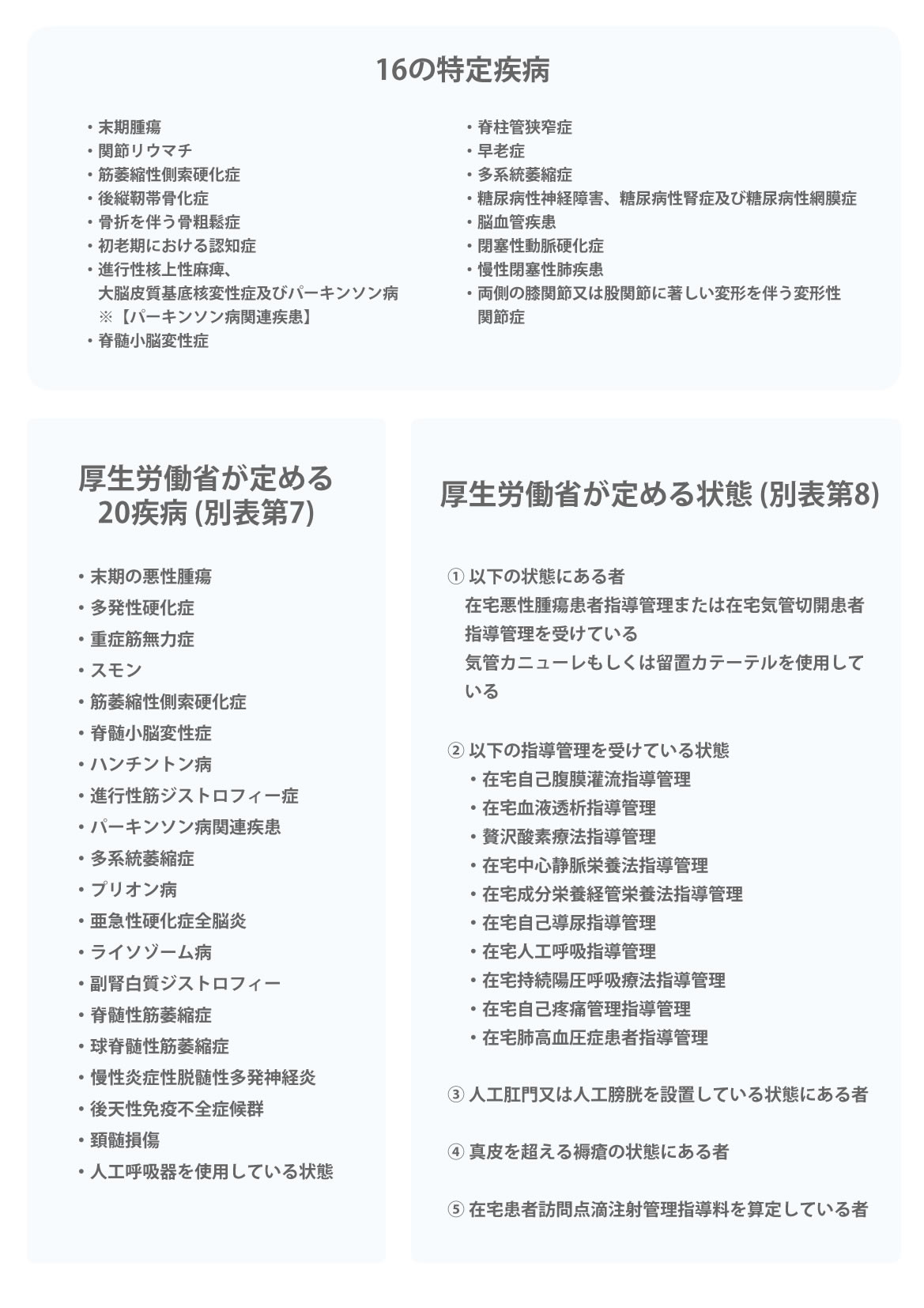
訪問看護 ご利用保険確認フロー

訪問看護のご利用にあたり、医療保険・介護保険、どちらの保険での訪問看護介入になるか、下記のフローチャートでご確認いただけます。

訪問看護ご利用フロー
厚生労働省が定める疾病(別表)